Mamma- und Ovarialkarzinom
In Deutschland sind ca. 30% aller Krebserkrankungen bei Frauen Mammakarzinome und 3,3% Ovarialkarzinome, wobei ein signifikanter Anteil erblich bedingt ist. Die genetische Diagnostik ist indiziert, wenn bestimmte Kriterien des Deutschen Konsortiums Familiärer Brust- und Eierstockkrebs erfüllt sind. Es wird die Untersuchung von 13 Genen empfohlen, unter denen häufig pathogene Varianten in den Genen BRCA1 und BRCA2 nachgewiesen werden, die das Risiko für Brust- und Eierstockkrebs signifikant erhöhen. Bei identifizierten Trägerinnen von pathogenen Varianten sind intensivierte Vorsorgeuntersuchungen und präventive Maßnahmen indiziert.
Wissenschaftlicher Hintergrund
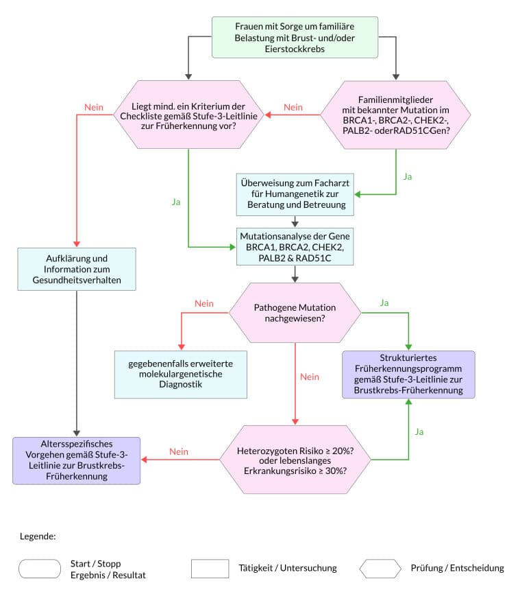
Das Mammakarzinom stellt mit einem Anteil von ca. 30% aller Krebserkrankungen die mit Abstand häufigste Tumorerkrankung bei Frauen in Deutschland dar. Ovarialkarzinome machen 3.3% aller Krebsneuerkrankungen bei weiblichen Patientinnen in Deutschland aus. Schätzungsweise 5-10% aller Mammakarzinome bzw. 10-25% der Ovarialkarzinome sind erblich bedingt. Charakteristisch für das hereditäre Mamma-/Ovarialkarzinom sind ein frühes Erkrankungsalter und/oder das familiär gehäufte Auftreten. Die Indikation zur genetischen Diagnostik ist gegeben, wenn eines der vom Deutschen Konsortium Familiärer Brust- und Eierstockkrebs etablierten Kriterien bei einer Patientin bzw. in einer Linie einer Familie erfüllt ist (s. Tab. 1).
Indikationskriterien für die HBOC-Diagnostik | |||||||||||||||||||||||||||||||||||||||||||||||||||||||||||||||||||||||||||||||||||||||||||||||||||
| Mind. 3 Frauen sind an Brustkrebs erkrankt | |||||||||||||||||||||||||||||||||||||||||||||||||||||||||||||||||||||||||||||||||||||||||||||||||||
| Mind. 2 Frauen sind an Brustkrebs erkrankt, davon eine vor dem 51. Lebensjahr | |||||||||||||||||||||||||||||||||||||||||||||||||||||||||||||||||||||||||||||||||||||||||||||||||||
| Mind. 1 Frau ist an Brustkrebs und 1 Frau an Eierstockkrebs erkrankt | |||||||||||||||||||||||||||||||||||||||||||||||||||||||||||||||||||||||||||||||||||||||||||||||||||

Aktuell wird vom Deutschen Konsortium Familiärer Brust- und Eierstockkrebs bei Erfüllung eines der o.g. Kriterien die Untersuchung von 13 Genen empfohlen, für welche Erkrankungsrisiken, Empfehlungen zu Vorsorgeuntersuchungen und u.U. prophylaktische Maßnahmen etabliert wurden: BRCA1, BRCA2, ATM, BARD1, BRIP1, CDH1, CHEK2, PALB2, PTEN, RAD51C, RAD51D, STK11 und TP53.
Bei ca. 24% der Frauen bzw. Familien, auf die eines der o.g. Kriterien zutrifft, werden ursächliche Varianten in den Hochrisikogenen BRCA1 oder BRCA2 nachgewiesen. Pathogene Veränderungen in einem der Gene erhöhen signifikant das Risiko für Mamma- und Ovarialkarzinome, sie gehen aber auch mit einem leicht erhöhten Risiko für z.B. Pankreas-, Prostatakarzinome und männlichen Brustkrebs einher. Anlageträgerinnen werden intensivierte Vorsorgeuntersuchungen empfohlen und es können präventive Maßnahmen (z.B. prophylaktische Mastektomie) angeboten werden.
Weitere etwa 4% der Patientinnen, bei denen keine BRCA1/2-Variante nachgewiesen werden kann, sind Anlageträgerinnen einer Veränderung in CHEK2 (1.5%), PALB2 (1.2%) oder RAD51C (1%). Varianten in PALB2 gehen mit einem hohen Risiko für Brustkrebs einher, CHEK2 ist mit einem moderaten Brustkrebsrisiko assoziiert. RAD51C-Varianten prädisponieren in erster Linie für Eierstockkrebserkrankungen. Die Prävalenz pathogener Varianten in weiteren Risikogenen (ATM, BARD1, BRIP1, CDH1, RAD51D, TP53, PTEN, STK11) liegt jeweils unter 1%. Einige dieser Gene sind ursächlich für andere Tumorprädispositionssyndrome, bei denen das Risiko für Brustkrebs ebenfalls deutlich erhöht ist (, ,, ). Die Identifizierung bzw. Validierung zusätzlicher Risikogene (z.B. NBN) ist derzeit Gegenstand von Forschungsarbeiten.
Sonderfälle
Mehrere Studien haben übereinstimmend gezeigt, dass die Prävalenz pathogener Varianten in BRCA1/2 bei <50-jährigen Patientinnen mit triple-negativem Brustkrebs unabhängig von der familiären Konstellation (deutlich) über 10% liegt. Damit ist auch in diesen Fällen den Patientinnen eine genetische Beratung zu empfehlen.
Aktuelle Studien zu Patientinnen mit sporadischem, platinsensitivem Ovarialkarzinom (ohne auffällige Familienanamnese, auch unabhängig vom Erkrankungsalter) konnten bei durchschnittlich 20.8% der Patientinnen ursächliche Keimbahnvarianten in BRCA1/2 nachweisen. Nach Untersuchung weiterer Risikogene erhöhte sich die Prävalenz auf >25%. Deshalb sollte auch diese Patientinnengruppe auf das Risiko einer hereditär bedingten Erkrankung hingewiesen werden. Auch sollte bei auffälliger Familienanamnese hinsichtlich eines die Möglichkeit zur genetischen Diagnostik geprüft werden.
Hinweis zur prädiktiven Diagnostik:
Bei der prädiktiven Diagnostik werden gesunde Risikopersonen untersucht, in der Regel erstgradige Verwandte von Betroffenen. Laut Gendiagnostikgesetz (GenDG) soll bei jeder diagnostischen genetischen Untersuchung eine genetische Beratung angeboten werden. Bei prädiktiver genetischer Diagnostik muss laut GenDG vor der Untersuchung und nach Vorliegen des Resultats genetisch beraten werden (§10, Abs. 2 GenDG).
* Aufgrund laufender Aktualisierungen können die hier aufgeführten Gene vorübergehend vom derzeit aktuellen Portfolio abweichen.