5-Fluorouracil-Therapie
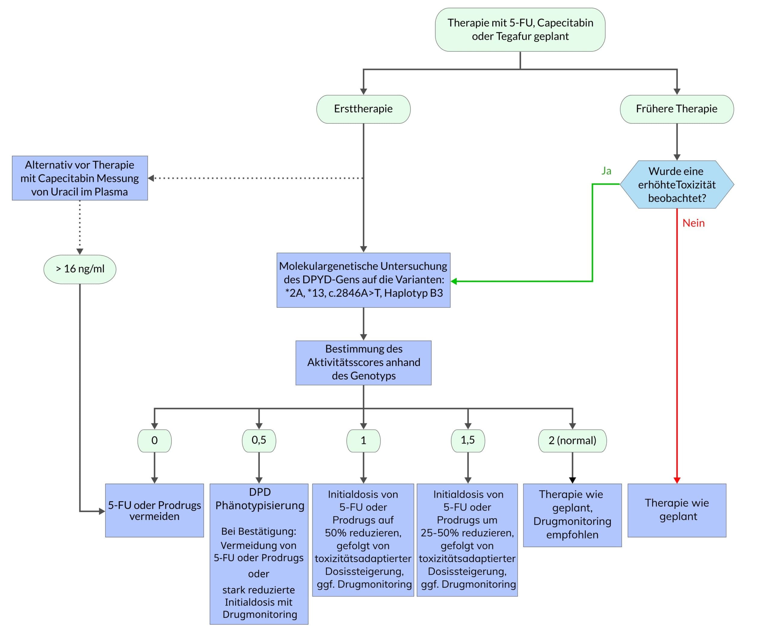
Dihydropyrimidin-Dehydrogenase ist maßgeblich am Abbau des Chemotherapeutikums 5-Fluorouracil und dessen Prodrugs beteiligt. Die Europäischen Arzneimittelagentur EMA empfiehlt, dass Patienten auf eine Dihydropyrimidin-Dehydrogenase getestet werden sollten, bevor eine Therapie mit fluorouracilhaltigen Wirkstoffen eingesetzt wird. Die Kosten der genetischen Analyse werden von den gesetzlichen Krankenkassen getragen.
Wissenschaftlicher Hintergrund
Dihydropyrimidin-Dehydrogenase (DPD) ist das geschwindigkeitsbestimmende Enzym beim Abbau des Chemotherapeutikums 5-Fluorouracil (5-FU) und dessen Prodrugs. Circa 80% der zugeführten 5-FU-Dosis werden über DPD verstoffwechselt. Verschiedene Varianten im DPYD-Gen führen zu einer DPD-Defizienz, wodurch der Metabolismus von DPD-Substraten eingeschränkt ist. Patienten mit pathogenen Varianten im DPYD-Gen tragen ein erhöhtes Risiko, schwere Toxizitäten unter 5-FU-Therapie zu entwickeln. Neben der gut charakterisierten Exon 14-Skipping-Mutation (DPYD*2A, rs3918290) wurde auch für andere Varianten im DPD-Gen ein Zusammenhang zur 5-FU-Toxizität gezeigt. Die DPYD-Genotypisierung kann dazu beitragen, die Gefahr schwerwiegender Nebenwirkungen unter 5-FU-Therapie zu reduzieren.
Bezeichnung (Allelvariante) | dbSNP ID | DNA-/Protein Sequenzvariante | Enzymatische Aktivität | Allelfrequenz (bei Kaukasiern) | Toxizität (Konfidenzintervall) | ||||||||||||||||||||||||||||||||||||||||||||||||||||||||||||||||||||||||||||||||||||||||||||||
| Wildtyp | 1 | ||||||||||||||||||||||||||||||||||||||||||||||||||||||||||||||||||||||||||||||||||||||||||||||||||
| *2A | rs3918290 | c.1905+1G>A Exon14 Skipping | 0 | 0,006 | 2,9 (1,8-4,6) | ||||||||||||||||||||||||||||||||||||||||||||||||||||||||||||||||||||||||||||||||||||||||||||||
| *13 | rs55886062 | c.1679T>G I560S | 0 | 0,001 | 4,4 (2,1-9,3) | ||||||||||||||||||||||||||||||||||||||||||||||||||||||||||||||||||||||||||||||||||||||||||||||
Der Ausschuss für Risikobewertung im Bereich der Pharmakovigilanz (PRAC) der Europäischen Arzneimittelagentur EMA empfiehlt, dass Patienten auf das Fehlen bzw. den partiellen Mangel des Enzyms Dihydropyrimidin-Dehydrogenase (DPD) getestet werden sollten, bevor sie eine Krebsbehandlung mit fluorouracilhaltigen Arzneimitteln beginnen, die durch Injektion oder Infusion (Tropf) verabreicht werden (Quelle: Bundesinstitut für Arzneimittel und Medizinprodukte, BfArM). Es wird empfohlen, die Exon-14-Skipping-Mutation c.1905+1G>A sowie die Positionen c.1129-5923C>G (Haplotyp B), c.1679T>G, (DPYD*13, Exon 13), c.2846A>T (Exon 22) zu untersuchen. Dies entspricht auch den aktuell gültigen Empfehlungen entsprechend CPIC und DPWG Guidelines. Die Kosten der Untersuchung werden von den gesetzlichen Krankenkassen übernommen.

Ausführliche Informationen zu Toxizitätserscheinungen und DPD-Enzymdefizienz sind auch den Warnhinweisen der Fachinformation und der CPIC und DPWG Guideline sowie dem zu Fluorouracil und DPYD zu entnehmen.
Es ist zu beachten, dass ein negatives Ergebnis der genetischen Diagnostik eine DPD-Defizienz nicht vollständig ausschließen kann, da im Gen weitere Varianten bekannt sind, die mit einer herabgesetzten Enzymaktivität assoziert sind, deren klinische Relevanz aber derzeit nicht geklärt ist.
Hinweis: Kombinierte Heterozygotie oder Homozygotie für bestimmte pathogene Varianten im DPYD-Gen kann zum klinischen Bild der hereditären führen.
* Aufgrund laufender Aktualisierungen können die hier aufgeführten Gene vorübergehend vom derzeit aktuellen Portfolio abweichen.
Indikation | ICD—10 | Gen | OMIM—G |
| Arzneimittelunverträglichkeit | T88.7 | DPYD | 612779 |