Pharmakogenetische Beratung
Pharmkogenetische Untersuchungen dienen der Abklärung genetisch bedingter Ursachen für Arzneimittelunverträglichkeiten und Therapieresistenzen. Da insbesondere die Prüfung von Arzneimittelinteraktionen und die Auswahl der relevanten genetischen Diagnostik komplex sein kann, bietet das MVZ Martinsried die Möglichkeit einer kostenfreien ausführlichen pharmakogenetische Beratung im Vorfeld einer Anforderung an. Hinweise zum diagnostischen Vorgehen finden sich auch in den “diagnostischen Pfaden” (s. unten) Zudem kann auch nach Erhalt eines Befundes eine Beratung in Anspruch zu nehmen.
Das Labor bietet bereits seit dem Jahr 2001 pharmakogenetische Untersuchungen in der Routinediagnostik an. Seit Einführung der Diagnostik wurde das Leistungsspektrum entsprechend der aktuellen Datenlage kontinuierlich angepasst. Das Angebot der Parameter orientiert sich dabei an der Relevanz für die klinische Anwendung entsprechend den diagnostischen Vorgaben in Leitlinien, Fachinformationen, der EMA oder FDA.
Gerne stehen wir Ihnen bei Fragen zur Pharmakogenetik oder anderen Leistungen unseres Diagnostik-Portfolios zur Verfügung.
Kontakt
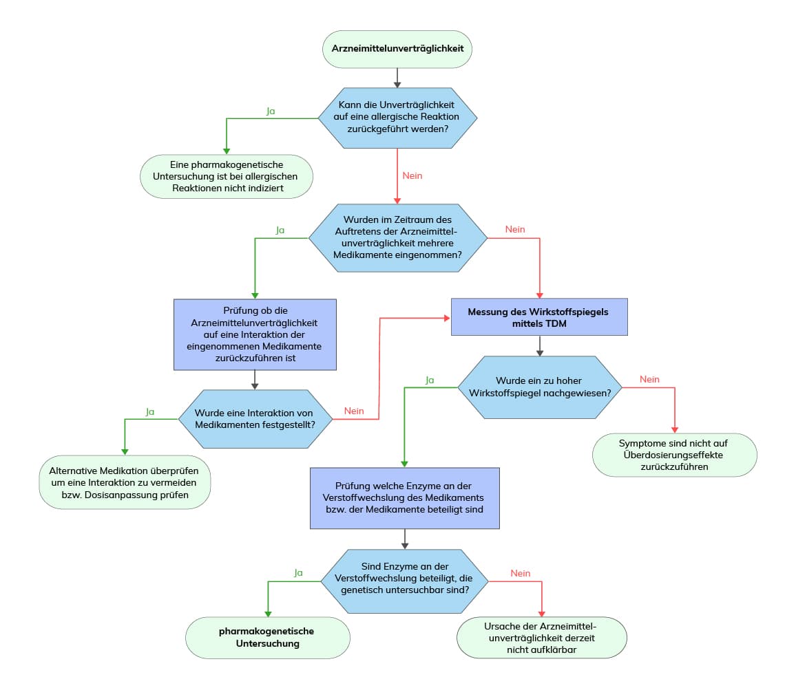
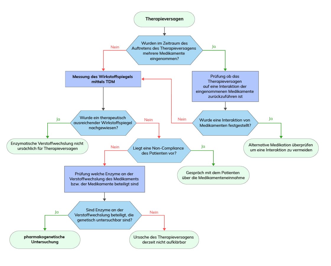
Diagnostisches Vorgehen
Das diagnostischen Vorgehen sollte neben der Anamnese, die Prüfung von Arzneimittelinteraktionen, ggf. ein Therapeutisches Drugmonitoring (TDM) und bei entsprechender Indikation eine pharmakogenetische Untersuchung beinhalten. Zur Klärung der Ursache unerwünschter Arzneimittelwirkungen oder Therapieversagen ist es wichtig zu eruieren, ob sie durch Allergien, Über- oder Unterdosierungserscheinungen und/oder genetische Disposition bedingt ist. Dabei spielt die Anamnese, die Prüfung möglicher Arzneimitteliteraktionen, das Drug Monitoring (TDM) sowie ggf. eine pharmakogenetische Diagnostik eine wichtige Rolle. Ein mögliches Vorgehen zeigen die folgenden diagnostischen Pfade:


Vorteile
Der prinzipielle Vorteil der pharmakogenetischen Untersuchung besteht darin, dass eine Medikamenteneinnahme nicht nötig ist bzw. keine bestimmter Zeitabstand zur Einnahme zu beachten ist. Daher kann einerseits bereits im Vorfeld einer Therapie abgeschätzt werden, ob die geplante Dosis und Medikation problemlos verordnet werden kann. Andererseits kann der Arzt dem Patienten – anders als für das TDM – zu jeder Zeit Blut entnehmen und zur Analyse schicken. Eine pharmakogenetische Untersuchung des Patienten vor einer geplanten medikamentösen Therapie kann die Gefahr von Nebenwirkungen oder Therapieversagen deutlich reduzieren. Hat der Patient in der Vergangenheit bereits Arzneimittelunverträglichkeiten oder -unwirksamkeiten erfahren, kann untersucht werden, ob diese im Zusammenhang mit genetischen Varianten der Arzneimittel-metabolisierenden Enzyme stehen, um dann ggf. die Dosis an den Metabolisiererstatus anzupassen oder eine alternative Medikation in Betracht zu ziehen. Das Untersuchungsergebnis bleibt lebenslang gültig und kann daher immer wieder zur Therapieplanung für neue Medikamten, die die untersuchten Stoffechselwege benötigen, herangezogen werden. Hintergrundinformationen zum Medikamentenstoffwechsel finden Sie hier.

